728x90
1 DFS
- 깊이 우선 탐색, Depth-First Search
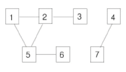
- 그래프를 순회(하나의 정점에서 시작해서 차례대로 모든 정점들을 한 번씩 방문) 하는 알고리즘 중 하나
- 비유를 하자면 미로에서 한 방향으로 갈 수 있을 때까지 계속 가다가 더 이상 진행할 수 없을 때, 가장 가까운 분기점으로 되돌아와 다른 방향으로 다시 탐색을 진행. 모든 노드를 순회할때까지 이 과정을 계속함
- 탐색 시 어떤 노드에 대해서 방문을 했는지 안 했는지를 알고 있어야 한다.
- 스택을 활용한 구현, 재귀 호출을 활용한 구현 2가지가 존재, 본질적으로 스택 구조를 활용한다는 점에서는 같은 방식임.

2 백준 2606번: 바이러스

- 어느 날 1번 컴퓨터가 웜 바이러스에 걸렸다. 컴퓨터의 수와 네트워크 상에서 서로 연결되어 있는 정보가 주어질 때, 1번 컴퓨터를 통해 웜 바이러스에 걸리게 되는 컴퓨터의 수를 출력하는 프로그램을 작성하시오.
*재귀를 활용한 dfs
#include <iostream>
#include <set>
#include <vector>
class Graph{
private:
int numOfNodes;
int numOfPaths;
const static int MAXNODES = 100;
std::set<int> relations[MAXNODES];
public:
Graph(int numOfNodes, int numOfPaths):numOfNodes(numOfNodes), numOfPaths(numOfPaths){
for(int i =0; i<numOfPaths; i++){
int a,b;
scanf("%d %d",&a,&b);
relations[a-1].insert(b-1);
relations[b-1].insert(a-1);
}
}
int CountInfectedPC(){
std::vector<bool> visited(numOfNodes,false);
int numOfInfectedPC = 0;
dfs(0,numOfInfectedPC,visited);
return numOfInfectedPC;
}
void dfs(int startNode,int& numOfInfectedPC, std::vector<bool>& visited){
visited[startNode] = true;
numOfInfectedPC++;
for(const auto elem:relations[startNode]){
if(!visited[elem]){
dfs(elem,numOfInfectedPC,visited);
}
}
}
};
int main(){
int numOfNodes, numOfPaths;
std::cin>>numOfNodes>>numOfPaths;
Graph graph(numOfNodes, numOfPaths);
std::cout<<graph.CountInfectedPC()-1;
}
- 노드의 수와 노드간의 연결관계를 바탕으로 graph를 그린다.
- 그린 그래프를 dfs방식으로 순회하는데 각 노드들에 대한 방문 여부를 알고 있어야한다.
- 모든 노드를 방문할 때 까지 탐색이 반복되는데 시작 노드로부터 나아갈 길이 없을 때까지 깊이 우선으로 방문을 시도한다.
*stack을 활용한 dfs
#include <iostream>
#include <set>
#include <vector>
#include <stack>
class Graph{
private:
int numOfNodes;
int numOfPaths;
const static int MAXNODES = 100;
std::set<int> relations[MAXNODES];
public:
Graph(int numOfNodes, int numOfPaths):numOfNodes(numOfNodes), numOfPaths(numOfPaths){
for(int i =0; i<numOfPaths; i++){
int a,b;
scanf("%d %d",&a,&b);
relations[a-1].insert(b-1);
relations[b-1].insert(a-1);
}
}
int CountInfectedPC(){
int numOfInfectedPC = 0;
dfs(0,numOfInfectedPC);
return numOfInfectedPC;
}
void dfs(int startNode,int& numOfInfectedPC){
std::vector<bool> visited(numOfNodes,false);
std::stack<int> stack;
stack.push(startNode);
visited[startNode] = true;
numOfInfectedPC++;
while(!stack.empty()){
int before = stack.top();
for(const auto elem:relations[stack.top()]){
if(!visited[elem]){
stack.push(elem);
visited[elem] = true;
numOfInfectedPC++;
break;
}
}
if(before == stack.top()){
stack.pop();
}
}
}
};
int main(){
int numOfNodes, numOfPaths;
std::cin>>numOfNodes>>numOfPaths;
Graph graph(numOfNodes, numOfPaths);
std::cout<<graph.CountInfectedPC()-1;
}728x90
반응형
'ComputerScience > Algorithm & Data Structure' 카테고리의 다른 글
| Algorithm&DataStructure - Queue (0) | 2021.08.31 |
|---|---|
| Algorithm&DataStructure - Dynamic Programming (0) | 2021.08.30 |
| Algorithm&DataStructure - BFS (0) | 2021.08.02 |
| Algorithm&DataStructure - Divide and Conquer (0) | 2021.07.26 |
| Algorithm&DataStructure - Stack (0) | 2021.07.19 |